无体育 不南开丨南开女篮1人再度入选国集,1人受邀赴美参加国际训练营
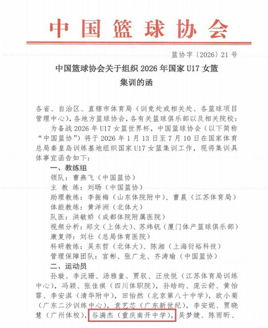
近日,南开女篮再传喜讯。高2027届6班女篮队员谷满杰凭借一贯出色的表现,再度入选2026中国U17国家女篮集训队;高2027届8班女篮队员熊文受邀赴美国参加2026年2月8日—16日在俄勒冈州波特兰市举办的耐克高中篮球联赛(CHBL)精英计划训练营。向她们表示祝贺!

谷满杰,高2027届6班,南开女篮队员
再度入选2026中国UI7国家女篮集训队!
1月13日至7月10日,谷满杰将在国家体育总局秦皇岛训练基地参加长期集训,并有望代表中国征战2026年U17女篮世界杯,剑指世界之巅,为国争光!


熊文,高2027届8班,南开女篮队员
受邀赴美参加耐克高中篮球联赛(CHBL)精英计划训练营!
耐克高中篮球联赛(CHBL)精英计划训练营是耐克发起成立的国际顶级体育交流平台,旨在遴选中国顶尖高中篮球新秀赴美历练,全国仅有7名高中女篮运动员入选,熊文的入选印证了她的卓越实力。

从课堂到球场,从校园赛事到国际舞台,两位队员的成长足迹,生动诠释着南开“公能”精神的时代光华。这既是“爱国爱群之公德”与“服务社会之能力”的彰显,也是个人奋斗融入集体荣耀、以青春才华奉献家国的身体力行。




南开女篮获耐高中国高中篮球联赛西区赛冠军
南开女篮共有10余位队员入选国字号队伍,有国际级运动健将1名、国家级运动健将7名。南开体育的意义不止于胜负,更在于在汗水里锤炼意志,在协作中凝聚信念,在挑战中成就梦想。谷满杰与熊文的接连突破,正是学校深耕“体教融合”、践行全面发展育人理念的硕果。
九秩南开,薪火永续;公能精神,历久弥新。希望两位承载梦想、肩负使命的青葱少年继续拼搏!在国际舞台上绽放光芒,书写属于自己的青春华章!